From 1 November 2021, Australian workers will be ‘stapled’ to their existing super fund or the first super fund they join.
The introduction of super stapling means working Australians will be attached to one super fund for life unless they choose otherwise. The measure aims to reduce the number of super accounts people may acquire throughout their working life.
The introduction of super stapling makes it even more important for employees to actively choose a super fund best suited to their circumstances and needs. Making informed choices about super reduces the potential to be ‘stapled’ to a fund that may not lead to the best retirement outcome.
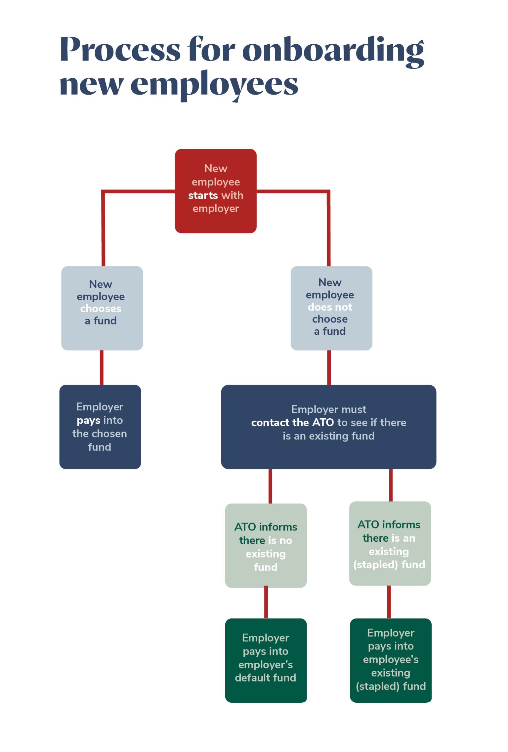
The keys steps to take when onboarding a new employee from 1 November 2021 include:
1 | Provide all new employees with an ATO Superannuation standard choice form (which can be found on the ATO website and encourage them to consider which fund may be right for them. If the new employee completes and returns the choice form, you do not need to contact the ATO to request stapled fund information for the individual |
|---|---|
2 | If your new employee does not complete the standard choice form, you’re required to check whether they have a ‘stapled’ fund with the ATO. To understand how to identify the super fund your new employee is ‘stapled’ to, refer to the ATO’s Request stapled super fund webpage. |
3 | If a new employee has an existing ‘stapled’ fund (and they do not make a choice), you will be required to pay their super guarantee contributions into that account. If they don’t, super contributions will be paid into the organisation’s default fund, which in some instances may be Vision Super. |

Stapling commences on 1 November 2021. From 1 November 2021, employers will need to take new steps to determine the correct super fund for new employees.
Where the ATO identifies multiple funds that may be stapled to an employee, tiebreaker rules will apply:
The most recent fund identified by the ATO will be the employee’s stapled fund for the selected period (from the start of the previous financial year until the day when the ATO applies tiebreaker requirements).
If 1. doesn’t apply, it will be the fund that received the most recent contribution over the selected period.
If 1. and 2. don’t apply, it will be the fund that held the largest balance at the end of the previous financial year.
If none of the above applies, the ATO will consider factors like when an employee joined a fund and other relevant information to identify the stapled fund.
Employees will also be able to see details of their stapled super fund in their MyGov account.
If you are doing this for a single member and not using the ATO’s bulk upload service, the ATO expects results to be available within minutes.
If the ATO provides a stapled super fund response to an employer, the ATO will contact the employee and advise them of the request.
Employees will receive an SMS if they have a valid mobile number in the ATO records and/or a letter (through myGov or paper) advising who has requested the information and more details on the options available to the employee.
Yes, it applies to all employers.
Existing employees aren’t affected by these changes. You must continue to make their compulsory superannuation guarantee (SG) payments into the same super fund account you do today.
Yes, you still need a default fund. If a new employee starts on or after 1 November 2021, and neither nominates a fund nor has an existing fund, you will pay their contributions to your default fund.
If an employee doesn’t have a super account –this maybe their first job – and doesn’t nominate one with a Choice of fund form, you must pay their super into your default fund.
Bulk requests are available from the ATO where the request is for over 100 staff. The ATO provides a form where employers need to request stapled super fund details for over 100 new starters at once. Bulk requests will have a service standard of up to 5 business days. The bulk request will need to be in a xls or xlsx file that can be downloaded from the ATO from 1 November 2021.
No, stapling doesn’t override choice of fund. Your employees can nominate their preferred fund at any time using a Choice of fund form. Our choice form can be found on the Vision Super website.
If an employee hands you a completed, signed Choice of fund form, you must pay to their nominated fund.